قسم الميكروكنترولر والروبوت ودوائر الاتصال بالحاسب الالي قسم المتحكمات الـ microcontroller و المعالجات microprocessor و التحكم الرقمي بالكمبيوتر CNC والانظمة الآلية والروبوت Robots

أدوات الموضوع

noor1144
:: مهندس متميز ::
تاريخ التسجيل: Mar 2010
المشاركات: 557
نشاط [ noor1144 ]
قوة السمعة:0
قديم 23-08-2011, 11:29 PM المشاركة 1   
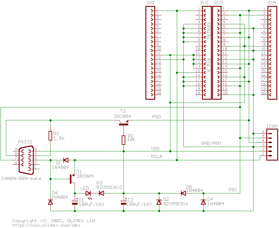
افتراضي اريد شرح بسيط او تحليل لدوائر المبرمجات Twitter FaceBook Google+



السلام عليكم

من وجهه نظري انه قبل ان نوصل المبرمجة في جهاز الحاسب الالي واننا نحن الذين قمنا ببناء دائرة المبرمجة البسيطة لابد ان نفهم وظيفة كل قطه فيها

فاتمنا من حضراتكم شرح لوظيفة كل قطعة في الدائرة التي سارفقها مع الاجابة على بعض الاسئلة حتى تتضح الفكره عندي

السؤال الاول ما الفرق بين مبرمجة البك ومبرمجة ال avr
يعني ماذا امتازت هذه المبرمجة عن هذه المبرمجة
لماذا يتم تحديد في المبرمجة البك بعض الانواع
طيب لماذا لا استخدم وصله ICSP وابرمج انواع اخرى من المتحكمات لا اقول كل المتحكمات ولكن انواع قريبة مثلا
لماذا البك بالتحديد هذا سؤال
لماذا هذه الدائرة تبرمج البك لوحده
واذا اردت ان اجعلها تبرمج ال AVR
ماذا يجب ان اضيف على الدائرة


والسؤال الثاني
بالنسبة للكريستاله لماذا هذه الدائرة لاتحتوي كريستاله
وماهي اهمية الكريستاله في عمليه البرمجة
وهل تنصحو بوضع كريستاله ..اين ..وكام قيمتها ..

الطلب الاخير
ماتقييمكم لهذه الدائرة

وهل يوجد عندكم دائرة تستخدموها وتنصحو ببنائها لكفائتها العاليه
وشكرا لكم

اعلانات

ماجد عباس محمد
:: نائب المشرف العام
::
تاريخ التسجيل: Jun 2009
الدولة: القاهرة - مصر
المشاركات: 12,214
نشاط [ ماجد عباس محمد ]
قوة السمعة:410
قديم 24-08-2011, 12:22 AM المشاركة 2   
افتراضي


السلام عليكم

من وجهه نظري انه قبل ان نوصل المبرمجة في جهاز الحاسب الالي واننا نحن الذين قمنا ببناء دائرة المبرمجة البسيطة لابد ان نفهم وظيفة كل قطه فيها

فاتمنا من حضراتكم شرح لوظيفة كل قطعة في الدائرة التي سارفقها مع الاجابة على بعض الاسئلة حتى تتضح الفكره عندي

السؤال الاول ما الفرق بين مبرمجة البك ومبرمجة ال avr
يعني ماذا امتازت هذه المبرمجة عن هذه المبرمجة
هذا ميكرو و ذاك آخر
الأطراف لا تتطابق و خطوات البرمجة لا تتفق
لماذا يتم تحديد في المبرمجة البك بعض الانواع
نفس الأسباب السابقة فكل جيل قد يختلف عن غيره
طيب لماذا لا استخدم وصله ICSP وابرمج انواع اخرى من المتحكمات لا اقول كل المتحكمات ولكن انواع قريبة مثلا
لو تقبل هذا التتابع يمكن استخدامها
حاول قراءة داتا شيت لميكرو خاصة جزء البرمجة و كيف تحدد الحماية و كيف تقرأ ما به الخ
لماذا البك بالتحديد هذا سؤال
لماذا هذه الدائرة تبرمج البك لوحده
واذا اردت ان اجعلها تبرمج ال AVR
ماذا يجب ان اضيف على الدائرة
هناك وحدات قادرة على برمجة النوعين لكنها مكلفة جدا
والسؤال الثاني
بالنسبة للكريستاله لماذا هذه الدائرة لاتحتوي كريستاله
وماهي اهمية الكريستاله في عمليه البرمجة
وهل تنصحو بوضع كريستاله ..اين ..وكام قيمتها ..
عند البرمجة يكون الميكرو تحت سيطرة المبرمجة لذا لا حاجة للكريستال
الطلب الاخير
ماتقييمكم لهذه الدائرة

وهل يوجد عندكم دائرة تستخدموها وتنصحو ببنائها لكفائتها العاليه
وشكرا لكم

اعلانات اضافية ( قم بتسجيل الدخول لاخفائها )
  
إضافة رد

العلامات المرجعية

«     الموضوع السابق       الموضوع التالي    »
أدوات الموضوع

الانتقال السريع إلى


الساعة معتمدة بتوقيت جرينتش +3 الساعة الآن: 12:14 AM
موقع القرية الالكترونية غير مسؤول عن أي اتفاق تجاري أو تعاوني بين الأعضاء
فعلى كل شخص تحمل مسئولية نفسه إتجاه مايقوم به من بيع وشراء وإتفاق وأعطاء معلومات موقعه
التعليقات المنشورة لا تعبر عن رأي موقع القرية الالكترونية ولايتحمل الموقع أي مسؤولية قانونية حيال ذلك (ويتحمل كاتبها مسؤولية النشر)

Powered by vBulletin® Version 3.8.6, Copyright ©2000 - 2026