القرية الإلكترونية - الكترونيات - كمبيوتر - هاردوير - خدمات المواقع - كهرباء - فضائيات - جوال - اتصالات - تكييف وتبريد - اجهزة الانتاج الزراعي - كهرباء السيارات

كود تفعيل العضوية - الابلاغ عن روابط لاتعمل - صيانة التلفزيون - الحاسبة - الأعضاء المتميزين - البرامج و المخططات - بث مباشر للقنوات الفضائية - إذاعة - تردد القنوات - بحث


لوحة مفاتيح عربية

العودة   منتدى القرية الإلكترونية > القسم الالكتروني > منتدى الإلكترونيات
التسجيل       اجعل كافة المشاركات مقروءة

منتدى الإلكترونيات قسم الالكترونكس لمناقشة الافكار والمعلومات المتعلقة بالهندسة الالكترونية للمبتدئين والهواة والفنيين - Electronics

رد
 
أدوات الموضوع
قديم 05-05-2010, 02:53 PM   #1
الكتروماتيك
مهندس

المشاركات: 21
أحصائية الترشيح

عدد النقاط : 10


النشاط

معدل تقييم المستوى: 0
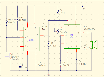
ha مطلوب دائرة سرينة شرطه 35 وات للسياره

مطلوب دائره سرينة شرطه 35 واط للسياره تشتغل 12 فولت وتخرج صوت سارينه الشرطه على يونيت
ضرورى ان لاا تقل عن 35 وات
ولكم جزير الشكر
الكتروماتيك غير متواجد حالياً   رد مع اقتباس مشاركة محذوفة
اعلانات
قديم 05-05-2010, 05:26 PM   #2
osama matar
عضو ماسي
 
الصورة الرمزية osama matar

الدولة: غزة هاشم/فلسطين
المشاركات: 2,772
أحصائية الترشيح

عدد النقاط : 4529


النشاط

معدل تقييم المستوى: 222
افتراضي

يوجد للهواة فقط

osama matar غير متواجد حالياً   رد مع اقتباس مشاركة محذوفة
اعلانات اضافية ( قم بتسجيل الدخول لاخفائها )
  
قديم 05-05-2010, 10:24 PM   #3
الكتروماتيك
مهندس

المشاركات: 21
أحصائية الترشيح

عدد النقاط : 10


النشاط

معدل تقييم المستوى: 0
افتراضي

اقتباس:
المشاركة الأصلية كتبت بواسطة osama matar مشاهدة المشاركة
يوجد للهواة فقط

اخى الفاضل شكرا على تقديرك
انا اريد دائره 35 وات
هذه الدائره اقل من 35 وات بكتير
الكتروماتيك غير متواجد حالياً   رد مع اقتباس مشاركة محذوفة
قديم 06-05-2010, 08:34 AM   #4
osama matar
عضو ماسي
 
الصورة الرمزية osama matar

الدولة: غزة هاشم/فلسطين
المشاركات: 2,772
أحصائية الترشيح

عدد النقاط : 4529


النشاط

معدل تقييم المستوى: 222
افتراضي

اقتباس:
المشاركة الأصلية كتبت بواسطة الكتروماتيك مشاهدة المشاركة
اخى الفاضل شكرا على تقديرك
انا اريد دائره 35 وات
هذه الدائره اقل من 35 وات بكتير
هي ليست أقل بكثير فيمكن أن تصل ل 20 وات حيث تيار 555 يصل لحوالي 200 ملي كحد أقصى
ويمكن إضافة ترانزيستور لزيادة القدرة
osama matar غير متواجد حالياً   رد مع اقتباس مشاركة محذوفة
قديم 06-05-2010, 08:48 AM   #5
ماجد عباس محمد
نائب المشرف العام

الدولة: القاهرة - مصر
المشاركات: 12,214
أحصائية الترشيح

عدد النقاط : 5271


النشاط

معدل تقييم المستوى: 410
افتراضي

إضافة لما ذكره أخى أسامة فللحصول على قدرات أكبر يمكنك استخدام مصدر تغذية حتى 50 فولت لتغذية الترانزيستورات و تستخدم 7812 لتغذية المهتز 555
ماجد عباس محمد غير متواجد حالياً   رد مع اقتباس مشاركة محذوفة
قديم 07-05-2010, 12:38 PM   #6
السيد بدوى
مهندس متميز
 
الصورة الرمزية السيد بدوى

المشاركات: 1,174
أحصائية الترشيح

عدد النقاط : 173


النشاط

معدل تقييم المستوى: 0
ha

اقتباس:
المشاركة الأصلية كتبت بواسطة osama matar مشاهدة المشاركة
هي ليست أقل بكثير فيمكن أن تصل ل 20 وات حيث تيار 555 يصل لحوالي 200 ملي كحد أقصى
ويمكن إضافة ترانزيستور لزيادة القدرة
اخي العزيز اسامه مطر ==هل يمكن اجراء بعض التعديلات علي هذه الدائره وتعمل جرس للمنزل
السيد بدوى غير متواجد حالياً   رد مع اقتباس مشاركة محذوفة
قديم 07-05-2010, 04:26 PM   #7
osama matar
عضو ماسي
 
الصورة الرمزية osama matar

الدولة: غزة هاشم/فلسطين
المشاركات: 2,772
أحصائية الترشيح

عدد النقاط : 4529


النشاط

معدل تقييم المستوى: 222
افتراضي


osama matar غير متواجد حالياً   رد مع اقتباس مشاركة محذوفة
رد

العلامات المرجعية

أدوات الموضوع

تعليمات المشاركة
You may not post new threads
You may not post replies
You may not post attachments
You may not edit your posts

BB code is متاحة
كود [IMG] متاحة
كود HTML معطلة

الانتقال السريع إلى

الساعة الآن: 04:43 PM


Powered by vBulletin® Version 3.8.6, Copyright ©2000 - 2026
Feedback Buttons provided by Advanced Post Thanks / Like (Lite) - vBulletin Mods & Addons Copyright © 2026 DragonByte Technologies Ltd.
القرية الإلكترونية