القرية الإلكترونية - الكترونيات - كمبيوتر - هاردوير - خدمات المواقع - كهرباء - فضائيات - جوال - اتصالات - تكييف وتبريد - اجهزة الانتاج الزراعي - كهرباء السيارات

كود تفعيل العضوية - الابلاغ عن روابط لاتعمل - صيانة التلفزيون - الحاسبة - الأعضاء المتميزين - البرامج و المخططات - بث مباشر للقنوات الفضائية - إذاعة - تردد القنوات - بحث


لوحة مفاتيح عربية

العودة   منتدى القرية الإلكترونية > القسم الالكتروني > منتدى الإلكترونيات
التسجيل       اجعل كافة المشاركات مقروءة

منتدى الإلكترونيات قسم الالكترونكس لمناقشة الافكار والمعلومات المتعلقة بالهندسة الالكترونية للمبتدئين والهواة والفنيين - Electronics

رد
 
أدوات الموضوع
قديم 03-12-2015, 05:22 PM   #1
merooo2811
مهندس

الدولة: cairo
المشاركات: 29
أحصائية الترشيح

عدد النقاط : 20


النشاط

معدل تقييم المستوى: 0
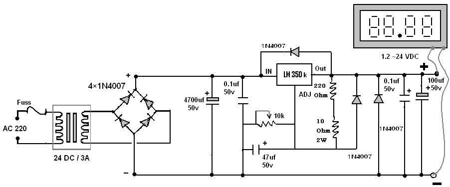
افتراضي دائرة مصدر تخذية بجهد مستمر من 1.2 إلى 24 فولت

LM350k ال دائرة تعمل بال
تقوم الدائرة بتوفير جهد مستمر من 1.2 إلى 24 فولت ويتم التعديل على الفولت بواسطة المقاومة المتغيرة الموجودة في الدائرة فتسطيع التحكم في ال جهد المستمر الناتج بي 1.2 إلى 24 فولت هذه الدائرة هي شبيها بالدوائرة الموجودة في اجهزة (الفولتيج ريجولاتور) وهذا الجهاز هو اداة من ادوات الورشة الالكترونية او المعامل الالكترونية فهذه ال دائرة تقوم بدور هذا الجهاز والذي يحتاج إليه كل هاوي او دارس للالكترونيات.

البور سبلاي



الدائرة الالكترونية....



الصورة العميلة....



مقتبس من Electronic Bubble
merooo2811 غير متواجد حالياً   رد مع اقتباس مشاركة محذوفة
اعلانات
رد

العلامات المرجعية

أدوات الموضوع

تعليمات المشاركة
You may not post new threads
You may not post replies
You may not post attachments
You may not edit your posts

BB code is متاحة
كود [IMG] متاحة
كود HTML معطلة

الانتقال السريع إلى

الساعة الآن: 12:02 AM


Powered by vBulletin® Version 3.8.6, Copyright ©2000 - 2026
Feedback Buttons provided by Advanced Post Thanks / Like (Lite) - vBulletin Mods & Addons Copyright © 2026 DragonByte Technologies Ltd.
القرية الإلكترونية