قسم الميكروكنترولر والروبوت ودوائر الاتصال بالحاسب الالي قسم المتحكمات الـ microcontroller و المعالجات microprocessor و التحكم الرقمي بالكمبيوتر CNC والانظمة الآلية والروبوت Robots

أدوات الموضوع

zoro39
:: مهندس متواجد ::
تاريخ التسجيل: Jul 2009
المشاركات: 69
نشاط [ zoro39 ]
قوة السمعة:0
قديم 23-02-2015, 09:12 PM المشاركة 1   
افتراضي مشروع ساعة رقمية حقيقية وحساس حرارة ورطوبة PIC16F877A Twitter FaceBook Google+



السلام عليكم ورحمة الله
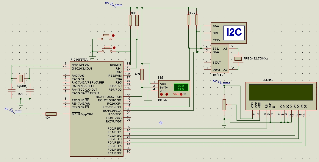
كنت قد وضعت موضوعين مستقلين في المنتدى الأول يتحدث عن ربط الحساس DHT11 وهو حساس حرارة ورطوبة بالمتحكمين PIC16F84A & PIC16F877A والموضوع الثاني يتحدث عن ربط المتحكم PIC16F877A بالمتكاملة DS1307 من أجل الوصول الى ساعة رقمية حقيقية.
اليوم في هذا الموضوع سنقوم بدمج كلا الموضوعين للوصول الى ساعة رقمية مع حساس للحرارة والرطوبة.
مدونة الموضوع: الموضوع والكود موجود في رابط مدونتي هذا:

http://elecnote.blogspot.com/

الساعة والتاريخ ودرجة الحرارة ونسبة الرطوبة يتم عرضها على شاشة 1602 LCD كما هو موضح في الصورة.
وهذا رابط فيديو للمشروع:
http://youtu.be/xG3z_9FhaK4




اعلانات

الصورة الرمزية Sallam
Sallam
:: مهندس متميز ::
تاريخ التسجيل: Mar 2006
الدولة: Syria
المشاركات: 518
نشاط [ Sallam ]
قوة السمعة:0
قديم 23-02-2015, 11:20 PM المشاركة 2   
افتراضي


شكرا لطرحك الموضوع
ولكن رابط المدونة محجوب عندي ولم استطع الوصول للموضوع

ارجو رفعه على رابط اخر

مع الشكر سلفا

اعلانات اضافية ( قم بتسجيل الدخول لاخفائها )
  

zoro39
:: مهندس متواجد ::
تاريخ التسجيل: Jul 2009
المشاركات: 69
نشاط [ zoro39 ]
قوة السمعة:0
قديم 24-02-2015, 06:52 AM المشاركة 3   
افتراضي


شكرا لطرحك الموضوع
ولكن رابط المدونة محجوب عندي ولم استطع الوصول للموضوع

ارجو رفعه على رابط اخر

مع الشكر سلفا

أخي استعمل متصفح firefox أو google chrom
شكرا بارك الله فيك

إضافة رد

العلامات المرجعية

«     الموضوع السابق       الموضوع التالي    »
أدوات الموضوع

الانتقال السريع إلى


الساعة معتمدة بتوقيت جرينتش +3 الساعة الآن: 09:55 PM
موقع القرية الالكترونية غير مسؤول عن أي اتفاق تجاري أو تعاوني بين الأعضاء
فعلى كل شخص تحمل مسئولية نفسه إتجاه مايقوم به من بيع وشراء وإتفاق وأعطاء معلومات موقعه
التعليقات المنشورة لا تعبر عن رأي موقع القرية الالكترونية ولايتحمل الموقع أي مسؤولية قانونية حيال ذلك (ويتحمل كاتبها مسؤولية النشر)

Powered by vBulletin® Version 3.8.6, Copyright ©2000 - 2026