قسم الميكروكنترولر والروبوت ودوائر الاتصال بالحاسب الالي قسم المتحكمات الـ microcontroller و المعالجات microprocessor و التحكم الرقمي بالكمبيوتر CNC والانظمة الآلية والروبوت Robots

أدوات الموضوع

chafteyes
:: مهندس جيد ::
تاريخ التسجيل: Mar 2009
المشاركات: 226
نشاط [ chafteyes ]
قوة السمعة:0
قديم 07-04-2013, 03:21 AM المشاركة 1   
ha طلب مساعدة يريط المتكامل 74ls245 رجاء Twitter FaceBook Google+



سلام الله عليكم
ارجو من الاخوة المساعدة بربط المتكامل 74ls245 بالمايكرو
شكرا

اعلانات

الصورة الرمزية حيدر علاج حسن
حيدر علاج حسن
:: مشرف منتدى الهندسة الكهربائية ::
تاريخ التسجيل: Mar 2005
الدولة: IRAQ
المشاركات: 10,061
نشاط [ حيدر علاج حسن ]
قوة السمعة:397
قديم 07-04-2013, 07:21 AM المشاركة 2   
افتراضي



CE هو enable يوصل الى الارضي في حال يراد نقل البيانات و الى الموجب في حالة عدم تمكين نقل البيانات ...

الطرف الاخر AB و BA اذا كان بواحد فان البيانات تنتقل من A الى B و اذا كان صفر بالعكس ...
المنفذين A و B للادخال و الاخراج ...
و هذا شرح الاطراف من الداتا شيت


اعلانات اضافية ( قم بتسجيل الدخول لاخفائها )
  

chafteyes
:: مهندس جيد ::
تاريخ التسجيل: Mar 2009
المشاركات: 226
نشاط [ chafteyes ]
قوة السمعة:0
قديم 07-04-2013, 07:55 AM المشاركة 3   
ha شكر



CE هو enable يوصل الى الارضي في حال يراد نقل البيانات و الى الموجب في حالة عدم تمكين نقل البيانات ...

الطرف الاخر AB و BA اذا كان بواحد فان البيانات تنتقل من A الى B و اذا كان صفر بالعكس ...
المنفذين A و B للادخال و الاخراج ...
و هذا شرح الاطراف من الداتا شيت

شكرا لك اخي حيدر على المساعدة لقد كنت اضنه متكامل لزيادة عدد مداخل الميكرو
هل لك رجاء ان تدلني على متكامل تمكنني من زيادة عدد مداخل الميكرو بنطام الانلوج ارجو ان يتعدى عدد مداخلها الثمانية مع ظريقة عملها رجاء
شكرا على المساعدة


الصورة الرمزية حيدر علاج حسن
حيدر علاج حسن
:: مشرف منتدى الهندسة الكهربائية ::
تاريخ التسجيل: Mar 2005
الدولة: IRAQ
المشاركات: 10,061
نشاط [ حيدر علاج حسن ]
قوة السمعة:397
قديم 07-04-2013, 08:01 AM المشاركة 4   
افتراضي


زيادة عدد المداخل للاطراف الرقمية فقط اما التناظرية فلا يمكن ...


chafteyes
:: مهندس جيد ::
تاريخ التسجيل: Mar 2009
المشاركات: 226
نشاط [ chafteyes ]
قوة السمعة:0
قديم 07-04-2013, 08:47 AM المشاركة 5   
ha عفوا


زيادة عدد المداخل للاطراف الرقمية فقط اما التناظرية فلا يمكن ...
لا انا اعني التواصل بين المتكامل ة الميكرو تناضريا اما المتكامل بالتاكيد هي رقمية

شكرا


Mohammedalharbi
:: مهندس متواجد ::
تاريخ التسجيل: Dec 2012
المشاركات: 58
نشاط [ Mohammedalharbi ]
قوة السمعة:0
قديم 07-04-2013, 09:13 AM المشاركة 6   
افتراضي


السلام عليكم
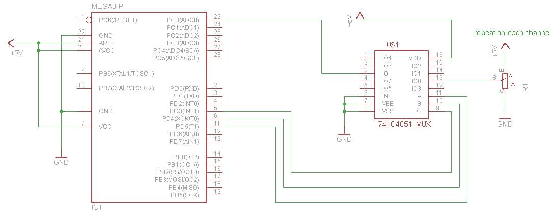
يمكنك استخدام المتكاملة 74HC4051 لاضافة 8 مداخل تماثلية .
هنا طريقة التوصيل مع مايكروكنترولر من نوع AVR ..ويمكن تطبيق نفس الفكرة مع ال pic
http://4.bp.blogspot.com/-S3NxVICA6J...e_l74hc595.png


chafteyes
:: مهندس جيد ::
تاريخ التسجيل: Mar 2009
المشاركات: 226
نشاط [ chafteyes ]
قوة السمعة:0
قديم 07-04-2013, 09:32 AM المشاركة 7   
ha كيف


السلام عليكم
يمكنك استخدام المتكاملة 74HC4051 لاضافة 8 مداخل تماثلية .
هنا طريقة التوصيل مع مايكروكنترولر من نوع AVR ..ويمكن تطبيق نفس الفكرة مع ال pic
http://4.bp.blogspot.com/-S3NxVICA6J...e_l74hc595.png
كيف دالك رجاء وهل المتكامل 74595 يمكنها عمل دالك
احتاج بعض الشروحات رجاء


Tico
:: عضو ذهبي ::
تاريخ التسجيل: May 2012
المشاركات: 1,426
نشاط [ Tico ]
قوة السمعة:117
قديم 07-04-2013, 10:41 AM المشاركة 8   
افتراضي


كيف دالك رجاء وهل المتكامل 74595 يمكنها عمل دالك
احتاج بعض الشروحات رجاء
أخي 74595 مسجل إزاحة والمهم أنه ديجيتال .
لكن 4051 هو Multiplexeur analogique و يعمل كمفتاح كما توضحه الصورة:
http://upload.qariya.info/images/qariya-3ba0b2b743.gif
له خرج 1 و 8 مداخل و 3 أطراف للتحكم ( او للاختيار) ..
مثلا:
إذا أردت توصيل الدخل الاول مع الخرج فإنك تضع على أطراف التحكم الرقم التنائي المناسب وهو 000
إذا أردت توصيل الدخل 3 مع الخرج فإنك تضع على أطراف التحكم الرقم التنائي والمناسب وهو 010
إذا أردت توصيل الدخل الاخير (الثامن) مع الخرج فإنك تضع على أطراف التحكم الرقم التنائي والمناسب وهو 111
- دخول التحكم توصلها بمنفذ ديجتال في البيك مثل PortB في PIC16F877A

إضافة رد

العلامات المرجعية

«     الموضوع السابق       الموضوع التالي    »
أدوات الموضوع

الانتقال السريع إلى


الساعة معتمدة بتوقيت جرينتش +3 الساعة الآن: 01:39 PM
موقع القرية الالكترونية غير مسؤول عن أي اتفاق تجاري أو تعاوني بين الأعضاء
فعلى كل شخص تحمل مسئولية نفسه إتجاه مايقوم به من بيع وشراء وإتفاق وأعطاء معلومات موقعه
التعليقات المنشورة لا تعبر عن رأي موقع القرية الالكترونية ولايتحمل الموقع أي مسؤولية قانونية حيال ذلك (ويتحمل كاتبها مسؤولية النشر)

Powered by vBulletin® Version 3.8.6, Copyright ©2000 - 2026